Harley-Davidson Is Working on a Bolt-On Supercharger For V-Twins
If the Jeep Wrangler is the King of the aftermarket in the 4×4 world, then Harley-Davidson is definitely the King in the motorcycle world. Harley peeps love to dress their big V-twins to the nines. Although Harley-Davidson does offer bolt-on big-bore kits and pistons and such, most Harley aftermarket stuff tends toward vanity, until now. Harley is now developing a bolt-on supercharger kit for the thundering V-twins from Milwaukee.
Harley-Davidson cruisers are about to start choppin’ sportbikes off the line
Big Harley V-twins aren’t really the last word in speed or even power. They are heavy and lumbering things that are meant to be ridden slowly so that people can be seen riding their Harley. This isn’t a dig. I like Harleys. Like Jeep, they aren’t actually that good, but people love them. There is a sense of pride and value in simply having one for many people. I get it.

So, for a Harley-Davidson to get hooked up with a homegrown supercharger, well, that is something Harley folks should get pretty pumped about.
Building on tradition
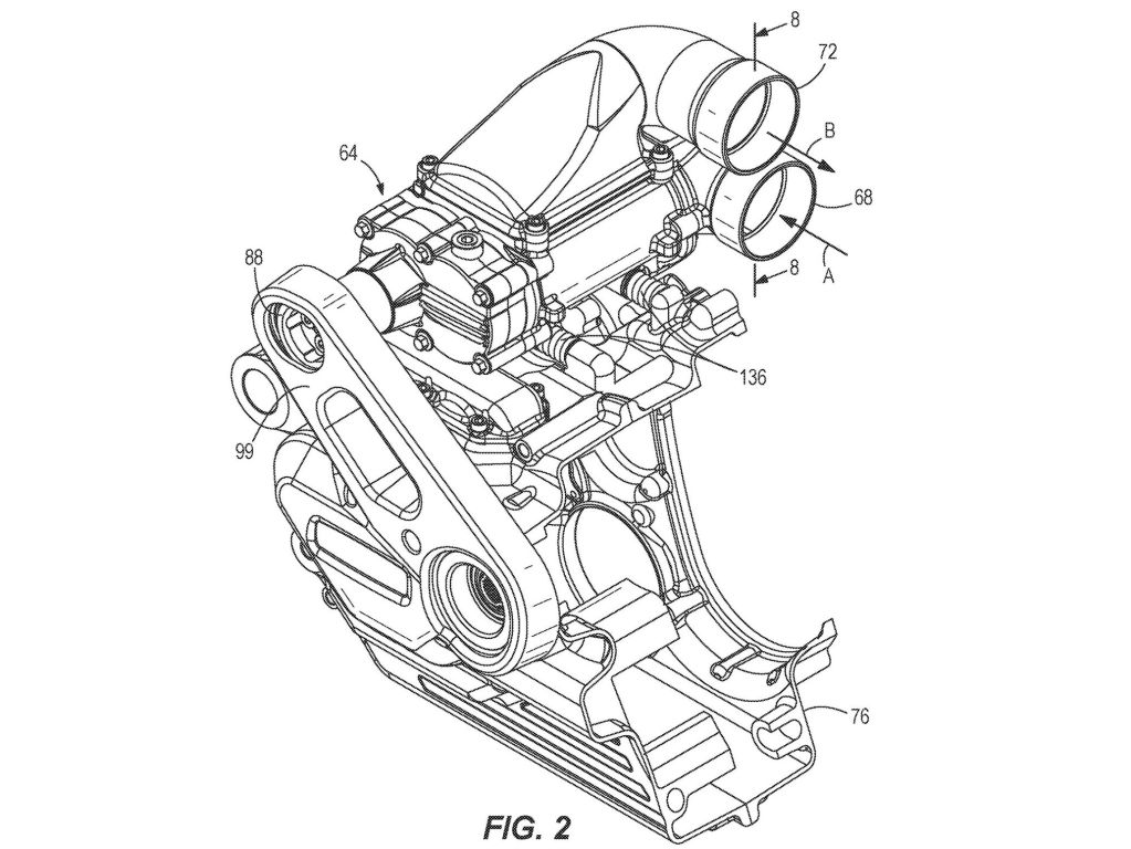
Harley owners have a long history of customizing and tuning their bikes, but this is an exciting addition to the options Harley owners now have. Cycle World reports that this project results from a patent filed back in 2019 but has finally been granted after all this time. The supercharger is shown in the patent to sit above the gearbox and driven by an external belt.

Cycle World asserts that although it could be a factory option, it makes more sense for this supercharger to be an aftermarket accessory. Harley buyers often want their bikes to reflect them; think choppers, bobbers, and flat trackers. The customizing options for them bikes span a wide range of riding styles and cultures. This supercharger will likely appeal to most Harley customers who want to tweak their bikes.
The supercharger isn’t even the main point of the patent
What really makes this an interesting add-on is the kind of supercharger this is. Unlike other motorcycle superchargers that target high revving power, according to Cycle World, this one aims to add beaucoup low-end power that results in massive plateaus of torque. This is exactly what you’d want for this type of bike.

Harley is particularly proud of the way the supercharger is mounted. This mounting technique is what the patent is mainly laying claim to. As I am not much of a mechanic, I’ll let the folks who know explain it better.
“With a belt taking drive from the engine to the supercharger, there’s a need to keep it tensioned correctly. Normally you might expect a separate tensioner in the form of a free-spinning idler pulley that pushes against one of the belt’s runs, but Harley’s approach is different. Instead, the entire supercharger is mounted on a pair of rails that allow the whole unit to slide back and forth,” said Ben Purvis, Cycle World.
The mounting is key, but this is not the simplest system; overall, the moving system is a smart solution to tension problems.
How will Harley-Davidson implement the supercharger?
It will be interesting to see if this part lands on a factory model or if it will be on the screaming eagle parts list. The truth is we don’t know yet, but something tells me there are a bunch of folks, dressed head to toe in orange and black, who will gladly tack on the extra power to their Harleys as soon as it’s available.